我們使用cookie分析為您提供更好的用戶體驗。您若繼續使用本網站代表您已了解並同意我們的隱私權政策。
中華民國殯葬設施經營商業同業公會全國聯合會
  • 關於全聯會
  • 新北公會
  • 台中公會
  • 高雄公會
  • 新竹公會
  • 基隆公會
  • 贊助會員
  • 禮儀資訊
  • 最新消息
  • 活動花絮
  • 會員專區
  • 聯絡我們
MENU
立即諮詢(02)8953-0158
CLOSE
  • 關於全聯會
  • 新北公會
  • 台中公會
  • 高雄公會
  • 新竹公會
  • 基隆公會
  • 贊助會員
  • 禮儀資訊
  • 最新消息
  • 活動花絮
  • 會員專區
  • 聯絡我們

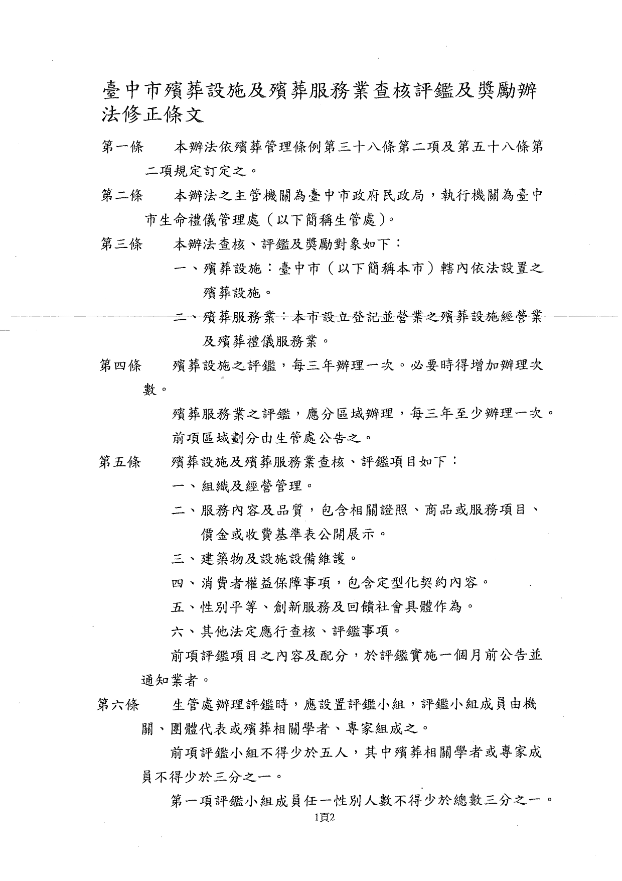
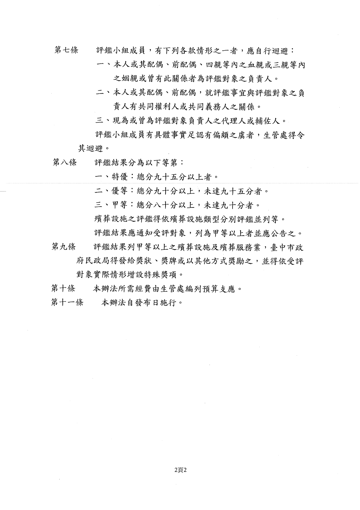
「臺中市殯葬設施及殯葬服務業查核評鑑及獎懲辦法」修正案

  • 首頁
  • 最新消息
  • 公會訊息
最新消息
  • 防詐騙訊息
  • 殯葬產業新聞
  • 公會訊息
回上層
中華民國殯葬設施經營商業同業公會全國聯合會
  • 電話(02)8953-0158
  • 傳真(02)8953-0097
  • 統一編號38529988
  • 信箱tfafuneral@gmail.com
  • 地址220731新北市板橋區中山路一段293-1號13樓之1
建議使用Chrome、Firefox、Safari最新版本瀏覽
採用全球最先進SSL 256bit 傳輸加密機制
Designed by 米洛網頁設計
  • 立即諮詢